九游会滚球
发布日期:2026-03-01 12:17 点击次数:151

“别东说念主刷卡我刷‘蹄’”“谁能思到,坐公交掏出一只‘大猪蹄子’,还能胜仗刷卡搭车!”“这也太香了,颜值与实力并存,必须起初!”
继把子肉、油旋造型公交卡走红之后,济南公交新推的“招财手”扒蹄文创交通卡近期刷屏支吾网罗。

不少网友近期在支吾平台共享实拍图片或视频:搭车刷卡时,一块造型传神的“猪蹄子”逼近读卡器,“嘀”一声宽泛通行,引得同车乘客艳羡围不雅。

有网友辱弄:“济南东说念主对好意思食的可爱,照旧从餐桌蔓延到公交卡了!”这波文创太接地气。”还有网友暗示,这既是交通卡亦然小摆件,实用又有顾虑意旨。

济南公交科技公司关系认真东说念主先容,开云体育官方网站 - KAIYUN这款文创交通卡取名“招财手”,是济南公交与百大哥字号鲁味斋联手打造的跨界文创居品,以济南经典好意思食扒蹄为原型,让东说念主忍不住思“啃一口”。这张卡不仅不时了公交文创的意思筹画,更承载着传播济南好意思食文化、擦亮城市柬帖的功能。
“这款文创卡上线后热度捏续飞腾,相关和购买量进步预期。”上述认真东说念主告诉记者,市民青睐的不仅仅“颜面的皮囊”,九游会app更是“实用的灵魂”。
“招财手”并非普通异形卡,而是搭载宇宙交通一卡通功能,可在宇宙300余个互联互通城市使用,遮掩公交、地铁等多种巨匠交通出行场景,山东16市全域通用。在济南土产货使用,相通享受旧例公交卡优惠战略与浮浅换乘权利。

比年来,济南公交已推出触及好意思食、艺术、动漫、城市地标等多种现实的文创交通卡居品。除了把子肉、扒蹄、油旋等好意思食文创卡,还推出“皆白石在山东”水墨艺术系列,帆海王、麦兜等动漫卡通系列,红奔奔双层巴士等城市特质系列,以及东来也国潮文化IP系列。

济南公交关系认真东说念主暗示,将方位好意思食、文化标记、艺术元素与出行用具聚拢,既能升迁市民对巨匠交通的情愫度,也能以轻量化、糊口化的模样,让城市文化可触摸、可佩戴、可传播。下一步,济南公交还将推出以济南考古磋议院伏击文物为原型确当卢文创交通卡,把历史文化融入巨匠交通出行。
{jz:field.toptypename/}当今,“招财手”扒蹄文创交通卡正在销售,市民微信搜索“369出行商城”即可在线购买,单个居品售价为98元。
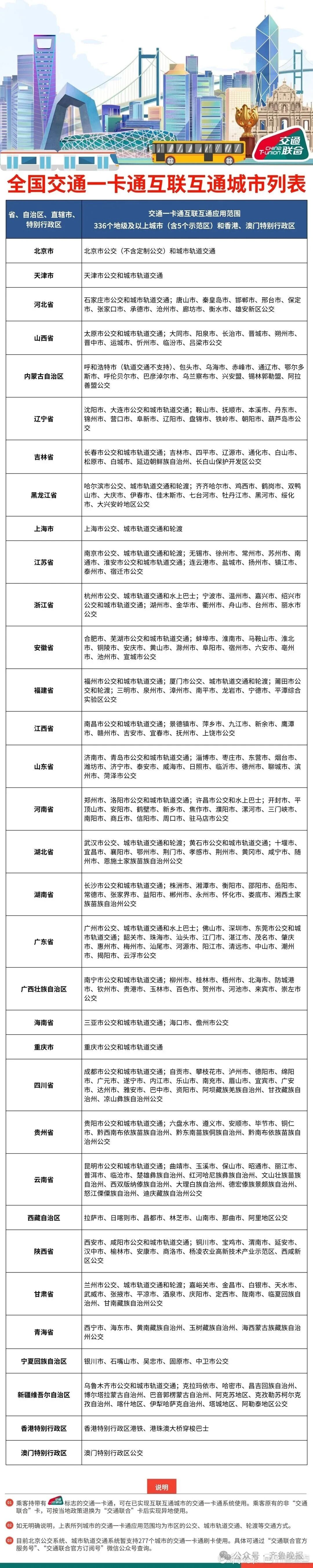
可使用“大猪蹄子”公交卡的城市:

开端:皆鲁晚报·皆鲁壹点 于泊升